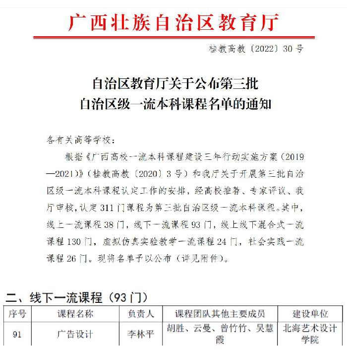
我院《广告设计》课程被认定为第三批自治区级一流本科课程
  来源:视觉设计教研室
  责编: 吴慧霞
  
  发布时间:2022-06-20
  浏览量:1850
  
  近日,根据《自治区教育厅关于公布第三批自治区级一流本科课程名单的通知》(桂教高教〔2022〕30号),我院李林平负责的 《广告设计》课程认定为自治区级线下一流本科课程。
据悉,学校将对一流本科课程的教学团队予以表彰,加强优秀案例宣传推广,充分发挥一流本科课程教学团队的示范辐射作用,引领更多教师参与一流课程建设,营造打造“金课”、淘汰“水课”的教学改革氛围,引导广大教师更新教学理念、优化课程内容、改革创新教学方法和评价方式,推动课堂革命向纵深发展。